| 新闻中心 |
|
|
 |
| 联系我们 |
 |
地址:济南市高新区颖秀路 2766号 |
 |
电话:
产品销售+86-531-88811783
一致性评价+86-531-88806178
研发中心+86-531-88813691
事业部+86-531-88817621
|
 |
传真:+86-531-88817925 |
 |
邮编:250101 |
 |
邮箱:
产品销售:
sales@trio-pharmatech.com
一致性评价:
register@trio-pharmatech.com
yzxpj@trio-pharmatech.com
研发中心:
newdrugs@trio-pharmatech.com
|
|
 |
|
|
| 发表:admin 日期:2025-11-06 10:39:36 点击率:981 |
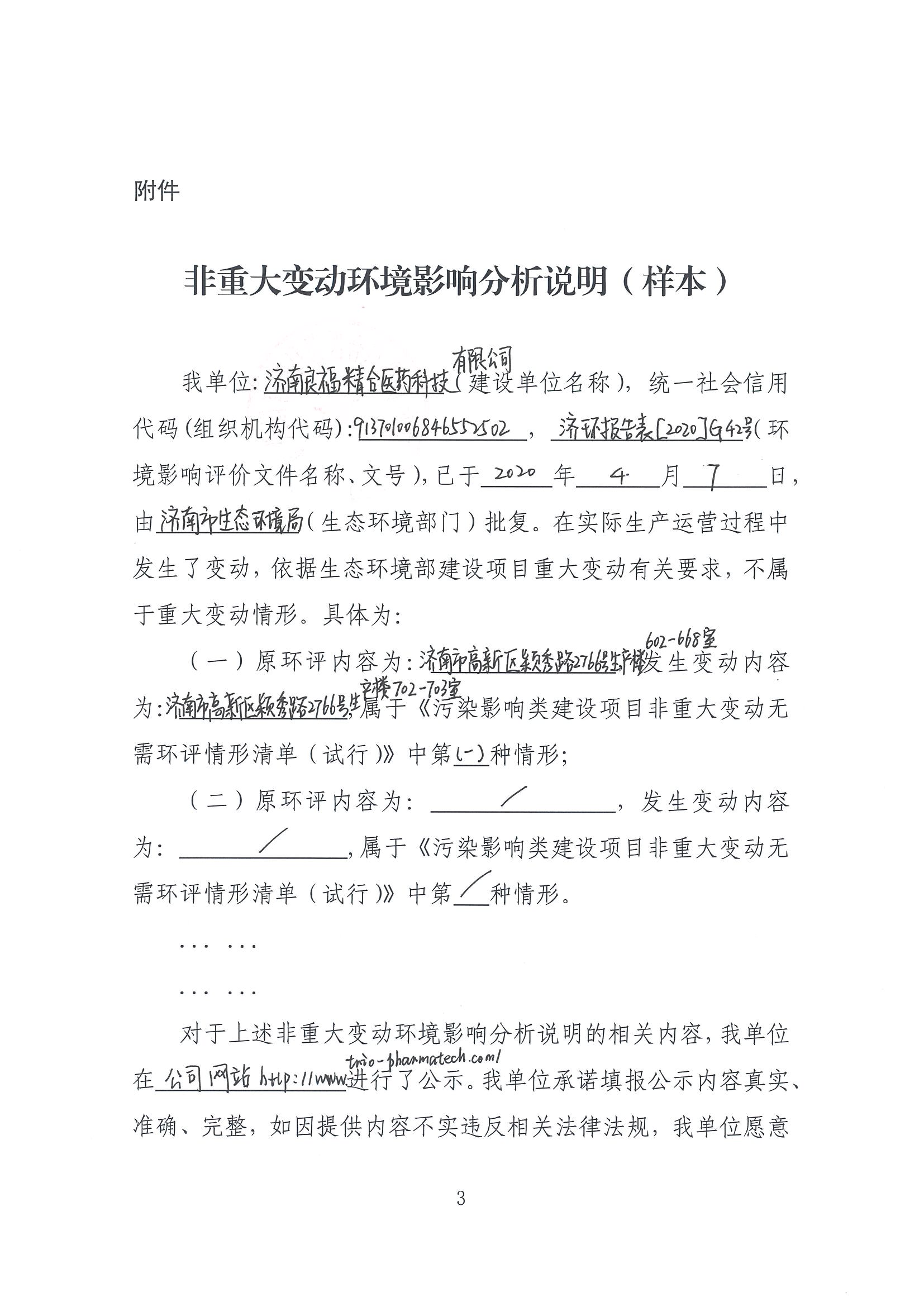
| 关于公司搬迁的公示 |
济南良福精合医药科技有限公司于2025年10月01日搬迁新址,根据《济南市生态环境局助企纾困服务高质量发展的20条措施》(济环发〔2022〕14号)有关规定,现将非重大变动环境影响分析说明(详见附件)予以公示。
|
|
|
|
|
|